跳轉至主要內容
  • 首頁
  • 認識本校
    • 認識西螺農工
    • 學校簡介影片
    • 交通位置圖
    • 學校平面圖
    • 學校簡介(日語版)
  • 行政單位
    • 校長室
    • 教務處
    • 學務處
    • 實習處
    • 輔導室
    • 總務處
    • 圖書館
    • 進修部
    • 軍訓室
    • 人事室
    • 主計室
  • 招生科別
    • 綜合高中
    • 食品加工科
    • 畜產保健科
    • 機械科
    • 汽車科
    • 電子科
    • 電機科
    • 化工科
    • 生物產業機電科
    • 商用資訊科(實技班)
  • 相關單位
    • 教師會
    • 學生家長會
    • 員生消費合作社
    • 文教基金會
    • 校友會
    • 退休人員聯誼會
  • 下載中心
  • 網站連結
  • 行事曆
  • 登入
選單
校徽+校名3

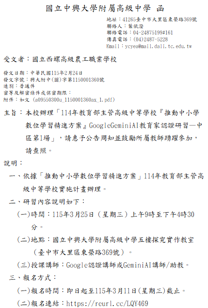
轉知-114年教育部主管高級中等學校『推動中小學數位學習精進方案』GoogleGeminiAI教育家認證研習—中區第1場

  1. 首頁>
  2. -首頁公告>
  3. 研習活動

轉知-114年教育部主管高級中等學校『推動中小學數位學習精進方案』GoogleGeminiAI教育家認證研習—中區第1場

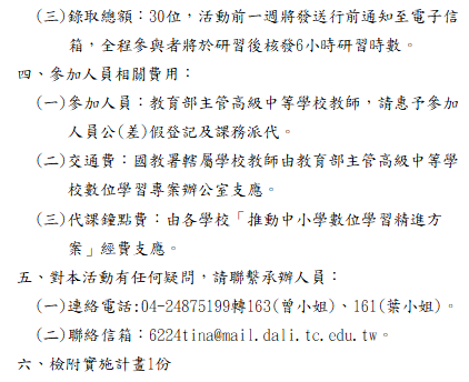
(一)報名時間:即日起至115年3月11日(星期三)截止。

(二)報名連結:https://reurl.cc/LQY4

Google-Gemini-AI-教育家認證研習_1下載
瀏覽次數: 34
  • Post author:hlvs203
  • Post published:2026-02-25
  • Post category:研習活動

Read more articles

上一篇文章轉知-教育部115年度中小學教師專業學習社群召集人(講師)增能培訓課程
下一篇文章轉知-114學年度全國教師專業成長研習:「資訊科技素養導向教學示例活動」

相關內容

國立臺中教育大學辦理「112年原住民族知能及文化課程教師增能工作坊Ⅲ」,鼓勵教師報名參加。

2023-07-12

國立高雄師範大學(以下簡稱該校)進修學院辦理「112年中等學校科技領域資訊科技科教師在職進修增能學分班」,鼓勵本校教師報名參加。

2023-04-28

快速連結

分隔●教職員入口
●學生入口
●新生入口、招生資訊
●Google

教職員系統

分隔●網路請購系統
●雲端差勤系統
●教育雲電子郵件
●成績輸入系統、課表查詢

more

校園資源

分隔●教職員工連網設備填報
(有線網路)

●newplus數位教學平臺
●IGT數位教學平臺(校內)
●公物維修通報系統(總務處)
●LIVE ABC英語學習系統
●easy test
●校園植物地圖
●粉絲專頁
●空氣品質

more

業務推動

分隔●課程總體計畫
●課程諮詢
●中途離校填報
●員工協助方案
●職業安全衛生管理
●內部控制聲明書
●申請補發【畢業證書】說明
●螺聲校刊電子報
●西螺農工教育儲蓄402專戶
●雲林區-實用技能學程分發
●資安專區
●資訊安全政策
●性平專區
●反霸凌專區

more

學生專區

分隔●【畢業標準】
註冊組重要訊息

●線上申請重補修
●成績查詢系統
●學習歷程檔案系統(日)
●線上選課系統
●學習歷程(夜)
●學雜費繳費及查詢
●四技二專【甄選入學】校系代碼填寫
●學生評量辦法及補充規定
●中學生網站
●後期中等教育普查問卷

more

防疫專區

分隔●防疫專區連結
●嚴重特殊傳染性肺炎專區
●Google meet
●Google教育版(教育雲登入)
●微軟 Teams
more

新生專區

分隔●新生報到
●招生管道名額
●特色招生報名
●運動績優招生報名
●歷年升學榜單
●日校轉學考
●校內轉科考


more

校址:64841雲林縣西螺鎮大同路四號  電話:05-5862024  傳真:05-5879014
校安中心值勤電話:05-5879934    校長信箱:principal@hlvs.ylc.edu.tw   
本網頁版權所有:國立西螺高級農工職業學校 National Siluo Agricultural Industrial High School
返回頂部
關閉選單
  • 首頁
  • 認識本校
    • 認識西螺農工
    • 學校簡介影片
    • 交通位置圖
    • 學校平面圖
    • 學校簡介(日語版)
  • 行政單位
    • 校長室
    • 教務處
    • 學務處
    • 實習處
    • 輔導室
    • 總務處
    • 圖書館
    • 進修部
    • 軍訓室
    • 人事室
    • 主計室
  • 招生科別
    • 綜合高中
    • 食品加工科
    • 畜產保健科
    • 機械科
    • 汽車科
    • 電子科
    • 電機科
    • 化工科
    • 生物產業機電科
    • 商用資訊科(實技班)
  • 相關單位
    • 教師會
    • 學生家長會
    • 員生消費合作社
    • 文教基金會
    • 校友會
    • 退休人員聯誼會
  • 下載中心
  • 網站連結
  • 行事曆
  • 登入