跳轉至主要內容
  • 首頁
  • 認識本校
    • 認識西螺農工
    • 學校簡介影片
    • 交通位置圖
    • 學校平面圖
    • 學校簡介(日語版)
  • 行政單位
    • 校長室
    • 教務處
    • 學務處
    • 實習處
    • 輔導室
    • 總務處
    • 圖書館
    • 進修部
    • 軍訓室
    • 人事室
    • 主計室
  • 招生科別
    • 綜合高中
    • 食品加工科
    • 畜產保健科
    • 機械科
    • 汽車科
    • 電子科
    • 電機科
    • 化工科
    • 生物產業機電科
    • 商用資訊科(實技班)
  • 相關單位
    • 教師會
    • 學生家長會
    • 員生消費合作社
    • 文教基金會
    • 校友會
    • 退休人員聯誼會
  • 下載中心
  • 分類公告
    • 重要公告
    • 榮譽榜
    • 教職員公告
    • 學生公告
    • 校園公告
    • 研習活動
    • 宣導資訊
    • 新生資訊
    • 未分類公告
  • 網站連結
  • 行事曆
  • 登入
選單
校徽+校名3

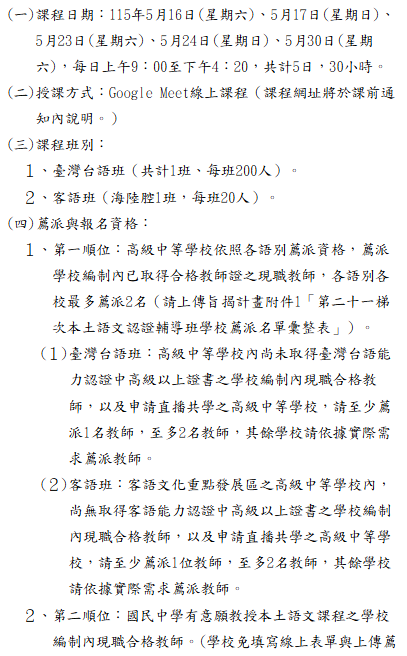
轉知-「高級中等學校教師本土語文認證培訓實施計畫─第二十一梯次本土語文認證輔導班」

  1. 首頁>
  2. -首頁公告>
  3. 研習活動

轉知-「高級中等學校教師本土語文認證培訓實施計畫─第二十一梯次本土語文認證輔導班」

高級中等學校教師本土語文認證培訓實施計畫第二十一梯次本土語文認證輔導班_Attach1下載
瀏覽次數: 63
  • Post author:hlvs203
  • Post published:2026-04-07
  • Post category:研習活動

Read more articles

上一篇文章轉知-「Google Classroom 全進化:Gemini AI神燈助教一鍵出現!」線上研習
下一篇文章轉知-文化部文化資產局辦理2026年亞洲產業文化資產平臺國際講座「在災害中守住文化:從活態遺產緊急應變談韌性建構」

相關內容

轉知:台灣展翅協會辦理「2025年防制兒少性剝削國際研討會」簡章一份,詳如附件,敬請參閱。

2025-08-19

中原大學辦理「歐洲中世紀的藝術與神祕」及「如何看懂一幅畫:西方古典藝術圖像學」

2023-08-15

快速連結

分隔●教職員入口
●學生入口
●新生入口、招生資訊
●Google

教職員系統

分隔●網路請購系統
●雲端差勤系統
●教育雲電子郵件
●成績輸入系統、課表查詢

more

校園資源

分隔●教職員工連網設備填報
(有線網路)

●newplus數位教學平臺
●IGT數位教學平臺(校內)
●公物維修通報系統(總務處)
●LIVE ABC英語學習系統
●easy test
●校園植物地圖
●粉絲專頁
●空氣品質

more

業務推動

分隔●課程總體計畫
●課程諮詢
●中途離校填報
●員工協助方案
●職業安全衛生管理
●內部控制聲明書
●申請補發【畢業證書】說明
●螺聲校刊電子報
●西螺農工教育儲蓄402專戶
●雲林區-實用技能學程分發
●資安專區
●資訊安全政策
●性平專區
●反霸凌專區

more

學生專區

分隔●【畢業標準】
註冊組重要訊息

●線上申請重補修
●成績查詢系統
●學習歷程檔案系統(日)
●線上選課系統
●學習歷程(夜)
●學雜費繳費及查詢
●四技二專【甄選入學】校系代碼填寫
●學生評量辦法及補充規定
●中學生網站
●後期中等教育普查問卷

more

防疫專區

分隔●防疫專區連結
●嚴重特殊傳染性肺炎專區
●Google meet
●Google教育版(教育雲登入)
●微軟 Teams
more

新生專區

分隔●新生報到
●招生管道名額
●特色招生報名
●運動績優招生報名
●歷年升學榜單
●日校轉學考
●校內轉科考


more

校址:64841雲林縣西螺鎮大同路四號  電話:05-5862024  傳真:05-5879014
校安中心值勤電話:05-5879934    校長信箱:principal@hlvs.ylc.edu.tw   
本網頁版權所有:國立西螺高級農工職業學校 National Siluo Agricultural Industrial High School
返回頂部
關閉選單
  • 首頁
  • 認識本校
    • 認識西螺農工
    • 學校簡介影片
    • 交通位置圖
    • 學校平面圖
    • 學校簡介(日語版)
  • 行政單位
    • 校長室
    • 教務處
    • 學務處
    • 實習處
    • 輔導室
    • 總務處
    • 圖書館
    • 進修部
    • 軍訓室
    • 人事室
    • 主計室
  • 招生科別
    • 綜合高中
    • 食品加工科
    • 畜產保健科
    • 機械科
    • 汽車科
    • 電子科
    • 電機科
    • 化工科
    • 生物產業機電科
    • 商用資訊科(實技班)
  • 相關單位
    • 教師會
    • 學生家長會
    • 員生消費合作社
    • 文教基金會
    • 校友會
    • 退休人員聯誼會
  • 下載中心
  • 分類公告
    • 重要公告
    • 榮譽榜
    • 教職員公告
    • 學生公告
    • 校園公告
    • 研習活動
    • 宣導資訊
    • 新生資訊
    • 未分類公告
  • 網站連結
  • 行事曆
  • 登入